當前位置:產品中心 > EJA510E絕壓變送器 > EJA510E絕對壓力變送器
| 型 號: | EJA510E |
| 品 牌: | 橫河 |
| 所屬分類: | EJA510E絕壓變送器 |
| 所 在 地: | 日本或重慶川儀 |
| 更新日期: | 2017.07.31 12:48:12 |
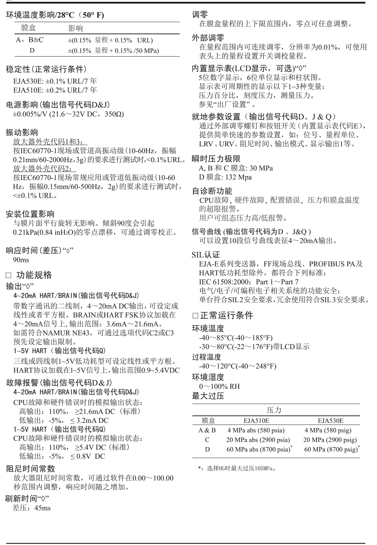
EJA510E絕對壓力變送器,適用于測量液體、氣體或蒸汽的流量、液位、密度和壓力;將壓力轉換成DC4-20mA信號輸出。
??EJA510E絕對壓力變送器將完全替代EJA440A高壓力變送器,全新上市!
?? ?EJA510E絕對壓力變送器適用于測量液體、氣體或蒸汽的流量、液位、密度和壓力;將壓力轉換成DC4-20mA信號輸出。
???EJA510E絕對壓力變送器不是一口價產品,需要根據具體參數,選型報價。
?
? ??EJA510E絕對壓力變送器正品保證,產地直發!




?
??EJA510E絕對壓力變送器更多詳細內容,請下載說明書:http://www.coalmachine.com.cn/xiazai/detail/352
??售后與質保 ??
?
多欽儀表(上海)有限公司供應的所有產品:
所有產品質保1年;
免費提供電話咨詢、指導安裝調試等服務;
協商上門指導安裝、調試等事宜,只收取合理的差旅費用;
量大可以免費上門指導安裝、調試;
服務宗旨:不管產品使用多長時間,只要您找到我們,我們都會為您解決所有問題,直到滿意為止。相信我們從事流量計行業10多年的實踐經驗能為你帶來滿意的服務。
?
?
?
?